KSeF REST API
Wersja dokumentacji: 2.1 (changelog)
Data wersji: 2026-03-14
Dokumentacja integracyjna interfejsu REST API
dla Krajowego Systemu e-Faktur (KSeF 2.0)
Komponenty
Na potrzeby niniejszej dokumentacji zostały przyjęte 3 podstawowe komponenty, które uczestniczą w procesach biznesowych związanych z obsługą faktur w ramach KSeF 2.0:

Diagram: Komponenty
System wywołujący
System IT klienta, który komunikuje się z Systemem KSeF za pośrednictwem interfejsu REST API KSEF.
Krajowy System e-Faktur (KSeF 2.0)
Krajowy System e-Faktur jest centralnym repozytorium ustrukturyzowanych faktur elektronicznych, które jest zarządzane i utrzymywany przez Ministerstwo Finansów.
REST API KSeF 2.0
Interfejs REST udostępniający operacje (metody) umożliwiające kompleksową realizację procesów biznesowych związanych z obsługą faktur ustrukturyzowanych KSeF
Procesy obsługi faktur KSeF
W rozdziale szczegółowo opisane zostały cztery główne procesy związane z obsługą faktur KSeF:
- Wygenerowanie faktury KSeF (ustrukturyzowanej) zgodnie ze schemą FA_v3
- Wysłanie faktur w sesji interaktywnej do KSeF i pobranie UPO
- Wyszukanie i pobranie faktur z KSeF (kosztowych lub sprzedażowych)
- Pobranie pojedynczej faktury z KSeF (kosztowej lub sprzedażowej)
Poszczególne kroki każdego z procesów zwierają odnośniki do operacji które należy wywołać w celu realizacji danego kroku.
Wygenerowanie faktury KSeF (ustrukturyzowanej)
zgodnej ze schemą FA_v3
Celem opisanego procesu jest umożliwinie wygenerowania faktury KSeF, której format i struktura będzie zgodna z najnowszą, aktualnie obowiązującą schemą. Proces opisuje pozytywny scenariusz i kroki jakie należy wykonać, aby wygenerować fakturę ustrukturyzowaną KSeF z wykorzystaniem interfejsu REST API KseF 2.0. Każde wywołanie operacji udostępnionej w interfejsie REST API KSeF 2.0 może spowodować wygenerowanie błędu. Możliwe do wystąpienia błędy, wynikające z obsługi żądania przez REST API KSeF 2.0, zostały szczegółowo opisane w rozdziale Komunikaty błędów.

Diagram: Wygenerowanie faktury ustrukturyzowanej KSeF
Opis przebiegu procesu:
1. System wywołujący przygotowuje odpowiednio żądanie KsefInvoiceGenerateRequest i wywołuje metodę ksefInvoiceGenerate.
2. Następnie REST API KSeF 2.0 na podstawie danych zawartych w żądaniu generuje plik XML faktury zgodny z bieżącą (aktualną) wersją schemy.
3. Wygenerowany plik XML faktury jest zwracany do systemu wywołującego, który zapisuje plik XML faktury po swojej stronie.
Wysłanie faktur w sesji interaktywnej do KSeF i pobranie UPO
Celem opisanego procesu jest wysłanie faktury (lub faktur) KSeF, do Krajowego Systemu e-Faktur w ramach utworzonej sesji interaktywnej oraz pobranie Urzędowego Poświadczenia Odbioru z KSeF potwierdzającego przyjęcie wysłanych faktur przez system KSeF. Proces opisuje pozytywny scenariusz i kroki jakie należy wykonać, aby przesłać fakturę ustrukturyzowaną do KSeF z wykorzystaniem interfejsu REST API KSeF 2.0. Każde wywołanie operacji udostępnionej w interfejsie REST API KSeF 2.0 może spowodować wygenerowanie błędu. Możliwe do wystąpienia błędy, wynikające z obsługi żądania przez REST API KSeF 2.0, ale też System KSeF zostały szczegółowo opisane w rozdziale Komunikaty błędów.

Diagram: Wysłanie faktur w sesji interaktywnej do KSeF i pobranie UPO
Opis przebiegu procesu:
1. Dla każdej wygenerowanej poza REST API KSeF faktury rekomendujemy wywołanie operacji ksefInvoiceValidate w celu sprawdzenia poprawności faktury ze schemą.
Uwaga! Jedną z przyczyn odrzucenia faktury przez KSeF może być niezgodność z obowiązującą schemą XSD.
2. Po zweryfikowaniu poprawności wygenerowanych faktur, należy wywołać operację ksefSessionOpenOnline w celu utworzenia sesji interaktywnej w ramach której zostanie przeprowadzona wysyłka. Szczegóły opisujące sposoby i rodzaje tworzonej sesji, a także możliwości z nimi związane zostały opisane w rozdziale opisującym daną metodę.
3. Po pomyślnym zestawieniu sesji interaktywnej, System KSeF zwraca identyfikator sesji (SessionId), który należy zapisać po stronie Systemu wywołującego, ponieważ identyfikator ten będzie wykorzystywany do wywołania innych operacji.
4. Następnie – zanim przystąpimy do wysyłki faktur – należy sprawdzić czy sesja, którą wcześniej utworzyliśmy nadal aktywna. Krok jest szczególnie istotny w przypadku, kiedy od utworzenia sesji minęło kilka minut lub jakość połączenia sieciowego jest słaba. W celu weryfikacji aktywności sesji należy wywołać operację ksefSessionStatus, a jako parametr wywołania podać identyfikator sesji interaktywnej (SessionId).
5. Jeśli w odpowiedzi na wywołanie metody ksefSessionStatus, otrzymaliśmy informację o aktywnym statusie sesji, to możemy przystąpić do iteracyjnej wysyłki wszystkich faktur wywołując tyle razy operację ksefInvoiceSend, ile faktur zamierzamy przesłać do KSeF. W odpowiedzi System KSeF powinien zwrócić w atrybucie id, identyfikator techniczny faktury (InvoiceId).
6. Zwrócony identyfikator techniczny faktury (InvoiceId) należy zapisać po stronie Systemu wywołującego, ponieważ identyfikator ten będzie wykorzystywany do wywołania operacji sprawdzającej status odebrania faktury (ksefInvoiceStatus) wysłanej do System KSeF.
7. Po wysłaniu do KSeF wszystkich faktur [5], oraz zapisaniu ich identyfikatorów technicznych [6] należy sprawdzić status odebrania każdej z wysłanych faktur. W tym celu należy dla każdej wysłanej faktury wywołać operację ksefInvoiceStatus z parametrem InvoiceId, zawierający identyfikator techniczny faktury.
8. Jeżeli w odpowiedzi (KsefInvoiceStatusResponse) status danej faktury (StatusInfo.code) ma wartość 200, oznacza to, że faktura została poprawnie zapisana w systemie KSeF i możemy zapisać wygenerowany przez KSeF numer faktury (invoiceKsefNumber) oraz datę akwizycji (acquisitionDat), czyli dokładną datę i godzinę zapisania w Systemie KSeF.
9. Po pobraniu wszystkich numerów KSeF wystałych faktur (invoiceKsefNumber) trzeba poprawnie zakończyć sesję interaktywną wywołując operację ksefSessionClose z parametrem SessionId (identyfikator sesji zwrócony podczas jej tworzenia w kroku 3).
10. Dopiero po zamknięciu sesji interaktywnej możliwe jest wywołanie operacji ksefSessionUpo, z parametrem SessionId (identyfikator sesji zwrócony podczas jej tworzenia w kroku 3) zwracającej Urzędowe Potwierdzenie Otrzymania (UPO). UPO jest zwracane jako obiekt TextXmlContent.
11. Ostatnim krokiem procesu jest zapisanie pobranego UPO (TextXmlContent) po stronie Systemu wywołującego.
Wyszukanie i pobranie faktur z KSeF (kosztowych lub sprzedażowych)
Celem opisanego procesu jest asynchroniczne wyszukanie i pobranie znalezionych faktur (kosztowych lub sprzedażowych) w Krajowym Systemie e-Faktur. Poszczególne operacje wykonywane są w ramach utworzonej sesji interaktywnej. Proces opisuje pozytywny scenariusz i kroki jakie należy wykonać, aby wyszukać i pobrać znalezione faktury, które spełniają zdefiniowane kryteria wyszukiwania. W ramach jednego wywołania można wyszukać albo swoje faktury kosztowe albo swoje faktury sprzedażowe. Każde wywołanie operacji udostępnionej w interfejsie REST API KSeF 2.0 może spowodować wygenerowanie błędu. Możliwe do wystąpienia błędy, wynikające z obsługi żądania przez REST API KSeF 2.0, ale też System KSeF zostały szczegółowo opisane w rozdziale Komunikaty błędów.

Diagram: Wyszukanie i pobranie faktur z KSeF (kosztowych lub sprzedażowych).
Opis przebiegu procesu:
1. W pierwszej kolejności należy odpowiednio przygotować kryteria wyszukiwania (KsefInvoiceQueryStartRequest) i zainicjować asynchroniczny proces wyszukiwania faktu, wywołując operację ksefInvoiceQueryStart.
2. Po pomyślnym wysłaniu zapytania, System KSeF zwraca identyfikator wyszukiwania (QueryId), który należy zapisać po stronie Systemu wywołującego, ponieważ identyfikator ten będzie wykorzystywany do wywołania operacji sprawdzenia statusu wyszukiwania (czy udało się znaleźć faktury) oraz do pobrania znalezionych paczek faktur.
3. W celu sprawdzenia czy jakieś faktury spełniają zdefiniowane kryteria wyszukiwania i zostały znalezione, należy wywołać operację ksefInvoiceQueryStatus. W zwróconej odpowiedzi KsefInvoiceQueryStatusResponse, zawartość atrybutu items[] informuje o liczbie paczek ze znalezionymi fakturami. Każda paczka identyfikowana jest przez identyfikator paczki (QueryPartNumber).
4. W celu pobrania faktur spełniających zdefiniowane kryteria wyszukiwania, należy dla każdej zwróconej paczki faktur (QueryPartNumber) wywołać operację ksefInvoiceQueryResult.
5. Po pobraniu wszystkich znalezionych faktur (wszystkich paczek), należy odszyfrować wszystkie pobrane paczki.
6. Następnie należy rozpakować każdą pobraną paczkę (archiwum ZIP) i zapisać po stronie Systemu wywołującego.
7. W celu wygenerowania wizualizacji dla pobranego pliku XML faktury z KSeF należy dla każdej faktury wywołać operację ksefInvoiceVisualize.
8. Ostatnim krokiem procesu jest zapisanie pobranego pliku (PDF lub HTML) zawierającego wizualizację faktury KSeF.
Pobranie pojedynczej faktury z KSeF (kosztowej lub sprzedażowej)
Celem opisanego procesu jest pobranie konkretnej faktury (kosztowej lub sprzedażowej) w Krajowym Systemie e-Faktur. Poszczególne operacje wykonywane są w ramach utworzonej sesji interaktywnej. Proces opisuje pozytywny scenariusz i kroki jakie należy wykonać, aby pobrać pojedynczą fakturę, dla której znany jest numer KSeF fakury. Każde wywołanie operacji udostępnionej w interfejsie REST API KSeF 2.0 może spowodować wygenerowanie błędu. Możliwe do wystąpienia błędy, wynikające z obsługi żądania przez REST API KSeF 2.0, ale też System KSeF zostały szczegółowo opisane w rozdziale Komunikaty błędów.

Diagram: Pobranie pojedynczej faktury z KSeF (kosztowej lub sprzedażowej).
Opis przebiegu procesu:
1. W pierwszym kroku, należy wywołać operację ksefInvoiceGet, której jednym z parametrów jest numer faktury nadany przez KSeF (InvoiceKsefNumber) .
2. Pobraną fakturę w postaci pliku XML, należy zapisać po stronie Systemu wywołującego. Jeśli chcemy posiadamy jeszcze jakieś numery KSeF faktur dla których chcemy pobrać faktury z KSeF, to należy powtórzyć kroki opisane w punktach 1-2.
3. Krok opcjonalny. W zależności od potrzeb biznesowych, ostatnim krokiem procesu może być wygenerowanie wizualizacji faktury w postaci PDF lub HTML. W tym celu należy wywołać operację ksefInvoiceVisualize i w żądaniu wybrać odpowiednie parametry dotyczące wizualizacji.
4. Na koniec pozostaje zapisać zwróconą wizualizację faktury po stronie Systemu wywołującego.
Operacje
Rozdział zawiera opis metod udostępnionych w ramach interfejsu REST API KSeF 2.0.

Rysunek: Interfejs REST API KSeF 2.0.
GET
Metody typu HTTP GET.
ksefPublicKey
ksefPublicKey(): KsefPublicKeyResponse Metoda umożliwia pobranie klucza publicznego KSeF, który służy do zaszyfrowania klucza symetrycznego AES256, służącego do szyfrowania przesyłanych faktur XML z wykorzystaniem operacji ksefInvoiceSend w trybie z szyfrowaniem w sesji – czyli ustawionych parametrów: encryptedKey oraz initVector podczas tworzenia sesji (KsefSessionOpenOnlineRequest). Metoda na wejściu nie wymaga żadnego parametru, a na wyjściu zwraca odpowiedź zgodną z KsefPublicKeyResponse.
Diagram: Operacja ksefPublicKey
Algorithm
Wspierane algorytmy kluczy kryptograficznych przez KSeF. Enumeracja została opisana w rozdziale Algorithm.
KsefPublicKeyResponse
Klasa zawiera klucz publiczny systemu KSeF oraz informacje o algorytmie wg którego został utworzony.
algorithm : Algorithm – Algorytm zgodnie z którym został wygenerowany klucz publiczny
publicKey : string – Klucz publiczny w postaci kodowania DER obiektu ASN.1 SubjectPublicKeyInfo w postaci ciągu base64. Klucz publiczny KSeF służy do szyfrowania klucza symetrycznego (AES256), który to klucz powinien zostać wygenerowany przed utworzeniem sesji z szyfrowaniem, a następnie tym kluczem symetrycznym powinna zostać zaszyfrowane faktury XML przesyłane do KSeF.
ksefSessionStatus
ksefSessionStatus(sessionId : SessionId): KsefSessionStatusResponse Metoda umożliwia pobranie bieżącego statusu sesji. W ścieżce wywołania (URL) przyjmuje parametr SessionId. W odpowiedzi zwraca natomiast KsefSessionStatusResponse. Kliknij w nazwę operacji, aby przejść do Swagger UI.

Diagram: Operacja ksefSessionStatus
SessionId
Parametr został opisany w rozdziale SessionId.
KsefSessionStatusResponse
Odpowiedź zawierająca status danej sesji interaktywnej lub wsadowej (batch)
sessionInfo : SessionInfo – Jeden z dwóch możliwych statusów sesji interaktywnej zdefiniowanych w klasie SessionInfo.
SessionInfo
Klasa zwraca informacje o aktualnym statusie sesji.
status : StatusInfo – Atrybut typu złożonego, który zwraca szczegółową informację o bieżący statusie sesji.
batch : boolean – Wartość true atrybutu oznacza, że dana sesja jest sesją wsadową, umożliwiającą wysyłkę faktur w trybie batch.
invoiceCount : int – Atrybut określa liczbę przyjętych faktur w ramach sesji.
successfulInvoiceCount : int – Atrybut określa liczbę faktur przeprocesowanych w ramach sesji z sukcesem.
failedInvoiceCount : int – Atrybut określa liczbę faktur przeprocesowanych w ramach sesji z błędem.
ksefSessionClose
ksefSessionClose(sessionId : SessionId): KsefSessionCloseResponse Metoda umożliwia zamknięcie sesji interaktywnej (online) lub wsadowej zestawionej z KSeF.
Uwaga! Poprawne zamknięcie sesji interaktywnej jest niezbędne do pobrania UPO, czyli obiektu potwierdzającego odebrane przez KSeF faktury. W ścieżce wywołania (URL) przyjmuje parametr SessionId. W odpowiedzi zwraca natomiast KsefSessionCloseResponse. Kliknij w nazwę operacji, aby przejść do Swagger UI.

Diagram: Operacja ksefSessionClose
SessionId
Parametr został opisany w rozdziale SessionId.
KsefSessionCloseResponse
Odpowiedź zawierająca informację czy udało się poprawnie zakończyć sesję interaktywną
result : boolean – Wartość True (1) oznacza poprawne zakończenie sesji, natomiast wartość False (0) informuje, że nie udało się poprawnie zakończyć sesji.
ksefSessionUpo
ksefSessionUpo(sessionId : SessionId): TextXmlContent Metoda umożliwia pobranie Urzędowego Potwierdzenia Odbioru (UPO) dla wszystkich faktur, które zostały przesłane w ramach danej sesji interaktywnej zestawionej z KSeF.
Uwaga! Przed wywołaniem operacji ksefSessionUpo należy wcześniej zamknąć poprawnie sesję interaktywną korzystając z operacji ksefSessionClose. UPO można pobrać tylko dla sesji w której poprawnie została wystawiona przynajmniej jedna faktura. W ścieżce wywołania (URL) przyjmuje parametr SessionId. W odpowiedzi operacja zwraca obiekt TextXmlContent zawierający UPO. Kliknij w nazwę operacji, aby przejść do Swagger UI.

Diagram: Operacja ksefSessionUpo
SessionId
Parametr został opisany w rozdziale SessionId.
TextXmlContent
Klasa została opisana w rozdziale TextXmlContent.
ksefInvoiceStatus
ksefInvoiceStatus(invoiceId : InvoiceId): KsefInvoiceStatusResponse Metoda umożliwia sprawdzenie statusu przetwarzania wysłanej do KSeF faktury.
Uwaga! Metoda sprawdza status przetwarzania faktury wysłanej do KSeF z wykorzystaniem operacji ksefInvoiceSend. Metoda na wejściu wymaga przesłania w ścieżce wywołania (URL) parametru InvoiceId, a na wyjściu zwraca odpowiedź zgodną z KsefInvoiceStatusResponse. Kliknij w nazwę operacji, aby przejść do Swagger UI.

Diagram: Operacja ksefInvoiceStatus
InvoiceId
Klasa reprezentuje identyfikator techniczny faktury, który jest zwracany jako atrybut id klasy KsefInvoiceSendResponse, a następnie może zostać wykorzystany do sprawdzenia statusu przetwarzania faktury wywołując operację ksefInvoiceStatus.
invoiceId : string – Identyfikator faktury (techniczny)
KsefInvoiceStatusResponse
Klasa reprezentuje odpowiedź systemu KSeF w kontekście statusu przetwarzania przesłanej do KSeF faktury.
invoices[] : InvoiceInfo – Atybut zawiera tablice z informacjami opisującymi status wysłanych faktur.
ksefInvoiceGet
ksefInvoiceGet(invoiceKsefNumber : InvoiceKsefNumber): KsefInvoiceGetContent Metoda pozwala pobrać pojedynczą fakturę z KSeF podając numer KSeF faktury.
Metoda na wejściu wymaga przesłania w ścieżce wywołania (URL) parametru InvoiceKsefNumber, a na wyjściu zwraca odpowiedź zgodną z TextXmlContent jeśli pobierana faktura nie jest szyfrowana lub ApplicationOctetStreamContent w przypadku pobierania faktury w formie zaszyfrowanej. Kliknij w nazwę operacji, aby przejść do Swagger UI.

Diagram: Operacja ksefInvoiceGet
InvoiceKsefNumber
Parametr został opisany w rozdziale InvoiceKsefNumber.
Content
Klasa została opisana w rozdziale Content.
ApplicationOctetStreamContent
Klasa została opisana w rozdziale ApplicationOctetStreamContent.
TextXmlContent
Klasa została opisana w rozdziale TextXmlContent.
ksefInvoiceQueryStatus
ksefInvoiceQueryStatus(queryId : QueryId): KsefInvoiceQueryStatusResponse Metoda pozwala uzyskać status wyszukiwania faktur w KSeF.
Metoda na wejściu wymaga przesłania w ścieżce wywołania (URL) parametru: QueryId, a na wyjściu zwraca odpowiedź zgodną z KsefInvoiceQueryStatusResponse. Kliknij w nazwę operacji, aby przejść do Swagger UI.

Diagram: Operacja ksefInvoiceQueryStatus
QueryId
Klasa zawiera identyfikator wyszukiwania, który jest generowany przez KSeF queryId : string – Identyfikator procesu wyszukiwania
KsefInvoiceQueryStatusResponse
Obiekt reprezentuje wynik wyszukiwania faktur w KSeF
numberOfInvoices : int – Łączna liczba zwróconych faktur w paczce.
packageSize : int – Rozmiar paczki w bajtach dla kontroli, czy po odebraniu wszystkich części zgadza się ich łączna suma.
isTruncated : boolean – Wartość true atrybutu określa, że osiągnięto maksymalny dopuszczalny zakres wyników zapytania (10 000).
partNumbers[]: string – Atrybut zawiera tablicę z identyfikatorami paczek (każda paczka to plik ZIP) znalezionych faktur (QueryPartNumber), które spełniły kryteria wyszukiwania zdefiniowane w klasie KsefInvoiceQueryStartRequest.
ksefInvoiceQueryResult
ksefInvoiceQueryResult(queryId : QueryId, queryPartNumber : QueryPartNumber): KsefInvoiceQueryResultZipContent Metoda pozwala pobrać wszystkie faktury znalezione w KSeF.
Uwaga! Wywołanie metody wymaga wcześniejszego wywołania operacji ksefInvoiceQueryStart, która w odpowiedzi zwraca identyfikator wyszukiwania (QueryId).
Uwaga! Pobrane paczki faktur w postaci ZIP (identyfikowane za pomocą QueryPartNumber), należy przed rozpakowaniem odszyfrować. Każdą paczkę należy odszyfrować z wykorzystaniem symetrycznego klucza AES256 (encryptedKey), który był generowany przy tworzeniu sesji (ksefSessionOpenOnline). Metoda na wejściu wymaga przesłania w ścieżce wywołania (URL) dwóch parametrów: QueryId oraz QueryPartNumber, a na wyjściu zwraca odpowiedź zgodną z ApplicationZipContent. Kliknij w nazwę operacji, aby przejść do Swagger UI.

Diagram: Operacja ksefInvoiceQueryResult
QueryId
Klasa zawiera identyfikator wyszukiwania, który jest generowany przez KSeF. queryId : string – Identyfikator procesu wyszukiwania
QueryPartNumber
Klasa reprezentuje numer paczki wyszukiwania.
partNumber : string – Identyfikator fragmentu (paczki) wyniku wyszukiwania
ApplicationZipContent
Klasa reprezentuje archiwum ZIP z fakturami KSeF w postaci XML description : string – = Archiwum ZIP z fakturami XML
ksefSessionInvoices
ksefSessionInvoices(sessionId : SessionId): KsefSessionInvoicesResponse Metoda umożliwia sprawdzenie statusu przetwarzania wszystkich wysłanych do KSeF faktur.
Uwaga! Metoda sprawdza status przetwarzania faktur wysłanych do KSeF z wykorzystaniem operacji ksefSessionOpenBatch. Metoda na wejściu wymaga przesłania w ścieżce wywołania (URL) parametru SessionId, a na wyjściu zwraca odpowiedź zgodną z KsefSessionInvoicesResponse. Kliknij w nazwę operacji, aby przejść do Swagger UI.

Diagram: Operacja ksefSessionInvoices
KsefSessionInvoicesResponse
invoices[] : InvoiceInfo – Atybut zawiera tablice z informacjami opisującymi status wysłanych faktur.
InvoiceInfo
Klasa reprezentuje obiekt zawierający informacje o statusie wysłanych faktur
status : StatusInfo – Atrybut zawiera kompletne informacje opisujące status faktury.
ordinal : string – Atrybut zawiera numer sekwencyjny faktury w ramach sesji.
invoiceNumber : string – Atrybut zawiera numer faktury.
ksefNumber : string – Atrybut zawiera nadany numer KSeF.
acquisitionDate : string – Atrybut określa dokłady czas przyjęcia faktury w przez system KSeF (nadania numeru KseF). Zwracany format zgodny z date-time.
permanentStorageDate : string – Data trwałego zapisu faktury w repozytorium KSeF. Wartość uzupełniana asynchronicznie w momencie trwałego zapisu; zawsze późniejsza niż acquisitionDate. Podczas sprawdzania statusu może być jeszcze niedostępna Zwracany format zgodny z date-time.
StatusInfo
Klasa zawiera szczegółowe informacje dotyczące statusu przesłanych faktur.
code : int – Kod statusu faktury
description : string – Słowny opis statusu faktury
details : string – Dodatkowe szczegóły statusu
extensions[ ] : StatusInfoAttribute – Zbiór dodatkowych informacji związanych ze statusem faktury, zapisanych jako pary klucz–wartość. Umożliwia rozszerzenie modelu o dane specyficzne dla danego przypadku.
Poniższa tabela zawiera możliwe do zwórcenia przez KSeF informacje dotyczące statusów faktur:
| Code | Description | Details | Extensions |
|---|---|---|---|
| 100 | Faktura przyjęta do dalszego przetwarzania | – | – |
| 150 | Trwa przetwarzanie | – | – |
| 200 | Sukces | – | – |
| 405 | Przetwarzanie anulowane z powodu błędu sesji | – | – |
| 410 | Nieprawidłowy zakres uprawnień | – | – |
| 415 | Brak możliwości wysyłania faktury z załącznikiem | – | – |
| 430 | Błąd weryfikacji pliku faktury | – | – |
| 435 | Błąd odszyfrowania pliku | – | – |
| 440 | Duplikat faktury | – | ’originalSessionReferenceNumber’, 'originalKsefNumber’ |
| 450 | Błąd weryfikacji semantyki dokumentu faktury | – | – |
| 500 | Nieznany błąd ({statusCode}) | – | – |
| 550 | Operacja została anulowana przez system | Przetwarzanie zostało przerwane z przyczyn wewnętrznych systemu. Spróbuj ponownie | – |
StatusInfoAttribute
Klasa reprezentuje dodatkowe informacje dotyczące statusu przesłanych faktur w formacie klucz-wartość.
key : string – Atrybut zawiera nazwę (klucz).
value : string – Atrybut zawiera wartość odpowiadającą danemu kluczowi (atrybut key).
POST
Metody typu HTTP POST.
ksefSessionOpenOnline
ksefSessionOpenOnline(invoice : KsefSessionOpenOnlineRequest): KsefSessionOpenOnlineResponse Metoda umożliwia zestawienie sesji interaktywnej z systemem KSeF, dzięki której możliwe będzie wysłanie faktur do KSeF z wykorzystaniem operacji ksefInvoiceSend. Metoda na wejściu wymaga utworzenia żądania zgodnego z KsefSessionOpenOnlineRequest, a na wyjściu zwraca odpowiedź zgodną z KsefSessionOpenOnlineResponse. Kliknij w nazwę operacji, aby przejść do Swagger UI.

Diagram: Operacja ksefSessionOpenOnline
KsefSessionOpenOnlineRequest
Klasa została opisana w rozdziale KsefSessionOpenOnlineRequest.
EncryptionInfo
Klasa została opisana w rozdziale EncryptionInfo.
KsefInvoiceVersion
Klasa została opisana w rozdziale KsefInvoiceVersion.
KsefSessionOpenOnlineResponse
Odpowiedź w przypadku poprawnie utworzonej sesji zawierająca następujące atrybuty:
id : string – Atrybut zawiera identyfikator utworzonej sesji. Należy go zapisać po stronie systemu wywołującego, ponieważ będzie on wykorzystywany w większości pozostałych operacji.
created : string – Atrybut zawiera datę i czas utworzenia sesji w formacie data-czas.
ksefSessionOpenBatch
ksefSessionOpenBatch(invoice : KsefSessionOpenBatchRequest): KsefSessionOpenBatchResponse Metoda umożliwia zestawienie sesji wsadowej z systemem KSeF, dzięki której możliwe będzie wysłanie wielu faktur do KSeF w ramach jednej paczki. Metoda na wejściu wymaga utworzenia żądania zgodnego z KsefSessionOpenBatchRequest, a na wyjściu zwraca odpowiedź zgodną z KsefSessionOpenBatchResponse. Kliknij w nazwę operacji, aby przejść do Swagger UI.

Diagram: Operacja ksefSessionOpenBatch
KsefSessionOpenBatchRequest
Klasa reprezentuje atrybuty wejściowe dla operacji otwarcia sesji w trybie wsadowym.
invoiceVersion : KsefInvoiceVersion – Jedna z dwóch możliwych wersji schemy zdefiniowanych w enumie KsefInvoiceVersion. Wymagalność: [1]
encryptionInfo : EncryptionInfo – Typ został opisany w rozdziale EncryptionInfo. Wymagalność: [1]
offline : boolean – Atrybut określa czy przesyłane faktury są wystawione w trybie offline24. Wymagalność: [1]
batchInfo : BatchInfo – Typ został opisany w rozdziale BatchInfo. Wymagalność: [1]
BatchInfo
Klasa reprezentuje informacje opisujące paczkę wysyłanych faktur.
batchSize : int – Atrybut określający rozmiar całej paczki. Rozmiar pliku paczki w bajtach. Wymagalność: [1]. Maksymalny rozmiar paczki to 5GB. Zakres: [1 .. 5000000000]
batchHash : string – Atrybut zawierający hash (funkcję skrótu) z całej paczki, zakodowany w formacie Base64. Wymagalność: [1]
batchParts: BatchPartInfo – Atrybut typu tablicowego (array) zawierający informację o danych częściach paczki. Typ został opisany w rozdziale BatchPartInfo. Wymagalność: [1]. Maksymalna liczba części to 50. Zakres: [1 .. 50]. Maksymalny dozwolony rozmiar części przed zaszyfrowaniem to 100MB.
BatchPartInfo
Klasa reprezentuje daną część paczki.
ordinal: int – Atrybut porządkowy wskazujący kolejny numer części paczki. Wymagalność: [1]
partSize: int – Atrybut określający rozmiar części paczki. Wymagalność: [1]
partHash: string – Atrybut zawierający hash (funkcję skrótu) z danej części paczki, zakodowany w formacie Base64. Wymagalność: [1]
KsefSessionOpenBatchResponse
Klasa reprezentuje zwracaną odpowiedź po poprawnym zestawieniu sesji wsadowej
PartUploadInfo
ordinal : int – Atrybut porządkowy, określa część pliku paczki.
method : string – Metoda HTTP, której należy użyć przy wysyłce części pliku paczki.
url : string – Adres pod który należy wysłać część pliku paczki.
headers : PartUploadHeader – Atrybut typu tablicowego (array), który został opisany w rozdziale PartUploadHeader.
PartUploadHeader
Klasa reprezentuje nagłówek, którego należy użyć przy wysyłce części pliku paczki
name : string – Nazwa nagłówka
value : string – Wartość nagłówka
ksefInvoiceGenerate
ksefInvoiceGenerate(ksefInvoiceGenerateRequest : KsefInvoiceGenerateRequest): KsefInvoiceGenerateResponse Metoda umożliwiająca wygenerowanie faktury ustrukturyzowanej XML zgodnej z bieżącą (aktualną) wersją schemy wykorzystywanej w KSeF. Kliknij w nazwę operacji, aby przejść do Swagger UI.
Uwaga! Szczegółowy opis klas i atrybutów wejściowych dla operacji, został zamieszczony na dedykowanej podstronie: REST API – generowanie faktur KSeF 2.0.
Diagram: Operacja ksefInvoiceGenerate
KsefInvoiceGenerateRequest
Klasa reprezentuje atrybuty wejściowe opisujące fakturę KSeF. Klasa została szczegółowo opisna w rozdziale KsefInvoiceGenerateRequest.
KsefInvoiceGenerateResponse
Klasa reprezentuje odpowiedź zwracaną przez operację ksefInvoiceGenerate, która zawiera wygenerowaną fakturę KSeF zgodną ze schemą obowiązującą w KSeF. Klasa została szczegółowo opisna w rozdziale KsefInvoiceGenerateResponse.
ksefInvoiceValidate
ksefInvoiceValidate(ksefInvoice : KsefInvoice): KsefInvoiceValidateResponse Metoda umożliwia weryfikację faktury KSeF na zgodność ze schemą. Jako parametr wywołania operacji należy przesłać obiekt TextXmlContent zawierający wygenerowaną fakturę KSeF. Do wygenerowania faktury można wykorzystać zewnętrzne narzędzie lub operację ksefInvoiceGenerate. W odpowiedzi operacja zwraca obiekt KsefInvoiceValidateResponse z informacją w jakiej wersji schemy jest wygenerowana faktura oraz czy jest ona zgodna z tą strukturą. Kliknij w nazwę operacji, aby przejść do Swagger UI.

Diagram: Operacja ksefInvoiceValidate
TextXmlContent
Klasa została opisana w rozdziale TextXmlContent.
KsefInvoiceValidateResponse
Odpowiedź zawierająca informacje dotyczące wersji schemy w jakiej została wygenerowana przesłana faktura KSeF oraz czy jest ona zgodna z tą schemą. invoiceVersion : KsefInvoiceVersion – Jedna z obsługiwanych wersji schemy zdefiniowanych w enumie KsefInvoiceVersion.
valid : boolean – Wartość True (1) oznacza zgodność przesłanej do weryfikacji faktury ze schemą, natomiast w przypadku wykrycia niezgodności pliku XML faktury ze schemą, to zwracany jest kodHttp i obiekt Error z opisem pierwszego wykrytego błędu niezgodności ze schemą w atrybucie details.
canonicalForm : string – Atrybut zawiera kanoniczną formę przesłanej do walidacji faktury. Wartość jest kodowana z wykorzystaniem Base64.
ksefInvoiceSend
ksefInvoiceSend(invoice : KsefInvoiceSendRequest): KsefInvoiceSendResponse Metoda umożliwia wysłanie jednej faktury do systemu KSeF w ramach zestawionej sesji interaktywnej. Kliknij w nazwę operacji, aby przejść do Swagger UI.
Uwaga! Metodę można wywołać dowolną liczbę razy w ramach zestawionej sesji i dzięki temu przesłać do KSeF więcej faktur.
Uwaga! Aby wysłać faktury do KSeF z wykorzystaniem tej metody, należy wcześniej wywołać operację ksefSessionOpenOnline w celu zestawienia sesji interaktywnej. Metoda na wejściu wymaga utworzenia żądania zgodnego z KsefInvoiceSendRequest, a na wyjściu zwraca odpowiedź zgodną z KsefInvoiceSendResponse.

Diagram: Operacja ksefInvoiceSend
KsefInvoiceSendRequest
Klasa została opisana w rozdziale KsefInvoiceSendRequest.
KsefInvoiceEncrypted
Klasa została opisana w rozdziale KsefInvoiceEncrypted.
KsefInvoiceSendResponse
Klasa reprezentuje odpowiedź uzyskaną z KSeF w przypadku przesłania faktury zakończonego sukcesem.
Uwaga! Odpowiedź informuje o poprawnym wysłaniu faktury do KSeF, jednak aby mieć pewność, że faktura została poprawnie zapisana w KSeF należy wywołać operację ksefInvoiceStatus, której jednym z parametrów wejściowych jest identyfikator techniczny faktury zwrócony jako wartość atrybutu id. created : string – Atrybut zawiera informacje o dokładnej dacie i czasie przesłania faktury do KSeF id : string – Atrybut zawiera identyfikator techniczny faktury wysłanej do KSeF
ksefInvoiceQueryStart
ksefInvoiceQueryStart (KsefInvoiceQueryStartRequest : KsefInvoiceQueryStartRequest): KsefInvoiceQueryStartResponse Metoda pozwala określić i wysłać do KSeF kryteria wyszukiwania faktur. Kliknij w nazwę operacji, aby przejść do Swagger UI.
Uwaga! Wywołanie metody wymaga wcześniejszego otwarcia sesji interaktywnej z wykorzystaniem operacji ksefSessionOpenOnline. Metoda na wejściu wymaga przesłania żądania zgodnego z KsefInvoiceQueryStartRequest. Metoda zwraca obiekt zgodny z KsefInvoiceQueryStartResponse, który zawiera identyfikator wyszukiwania.

Diagram: Operacja ksefInvoiceQueryStart
KsefInvoiceQueryStartRequest
Klasa została opisana w rozdziale KsefInvoiceQueryStartRequest.
SubjectType
Enumeracja została opisana w rozdziale SubjectType.
KsefInvoiceQueryStartRange
Klasa została opisana w rozdziale KsefInvoiceQueryStartRange.
KsefInvoiceQueryStartResponse
Obiekt reprezentuje odpowiedź z systemu KSeF zawierającą identyfikator wyszukiwania, które to wyszukiwanie zostało uruchomione asynchronicznie po stronie KSeF. queryId : string – Atrybut określa identyfikator wyszukiwania, który jest generowany przez KSeF.
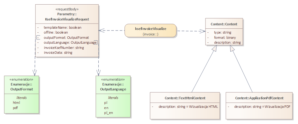
ksefInvoiceVisualize
ksefInvoiceVisualize(KsefInvoiceVisualizeRequest : KsefInvoiceVisualizeRequest): KsefInvoiceVisualizeContent Metoda umożliwiająca wygenerowanie wizualizacji faktury ustrukturyzowanej XML w jednym z formatów: HTML oraz PDF. Metoda na wejściu wymaga przygotowania żądania zgodnie z KsefInvoiceVisualizeRequest, a w odpowiedzi zwraca obiekt typu TextHtmlContent dla wizualizacji HTML albo ApplicationPdfContent dla wizualizacji w pliku PDF. Kliknij w nazwę operacji, aby przejść do Swagger UI.

Diagram: Operacja ksefInvoiceVisualize
KsefInvoiceVisualizeRequest
Klasa została opisana w rozdziale KsefInvoiceVisualizeRequest.
OutputFormat
Enumeracja została opisana w rozdziale OutputFormat.
OutputLanguage
Enumeracja została opisana w rozdziale OutputLanguage.
Content
Klasa została opisana w rozdziale Content.
ApplicationPdfContent
Klasa reprezentuje wygenerowaną wizualizację faktury KSeF w postaci pliku PDF. description : string – = Wizualizacja PDF
TextHtmlContent
Klasa reprezentuje wygenerowaną wizualizację faktury KSeF w postaci pliku HTML. description : string – = Wizualizacja HTML
ksefInvoiceLinks
ksefInvoiceLinks(KsefInvoiceLinksRequest : KsefInvoiceLuinksRequest): KsefInvoiceLinksResponse. Metoda umożliwiająca wygenerowanie linków i QR kodów. Operacja wejściu przyjmuje niezbędne metadane faktury takie jak: nip sprzedawcy, datę wystawienia, skrót sha256 z XML faktury i opcjonalnie invoiceKsefNumber. W odpowiedzi operacja zwraca link i QR kod do pobrania faktury, a jak się nie został podany invoiceKsefNumber (co oznacza tryb OFFLINE), to operacja zwraca też drugi link i QR kod z podpisem offline. Kliknij w nazwę operacji, aby przejść do Swagger UI.
Diagram: Operacja ksefInvoiceLinks
KsefInvoiceLinksRequest
Klasa reprezentuje żądanie niezbędne do pobrania wygenrowanych linków i kodów QR. nip: string – Numer Identyfikacji Podtakowej sprzedawcy. Wymagalność: [1]
issueDate: datetime – Data wystawieni faktury ustrukturyzowanej KSeF. Wymagalność: [1]
invoiceHash: string – Wartość skrótu z faktury ustrukturyzowanej KSeF (XML). Wymagalność: [1]
invoiceKsefNumber: string – Atrybut opisany w rozdziale InvoiceKsefNumber. Wymagalność: [0..1]
KsefInvoiceLinksResponse
Klasa reprezentuje odpowiedź zawierającą wygenrowane linki do pobrania faktury KseF wystwionej w trybie ONLINE lub OFFLINE. Jeśli w klasie KsefInvoiceLinksRequest, nie został podany invoiceKsefNumber, (co oznacza wystawienie faktury w trybie OFFLINE), to zwracany jest też drugi atrybut (certificate) zawierający link i kod QR z podpisem OFFLINE.
invoice: KsefQrCode – Atrybut opisany w rozdziale KsefQrCode. Zwraca link i kod QR niezbędny do pobrania faktury. Wymagalność: [1].
certificate: KsefQrCode – Atrybut opisany w rozdziale KsefQrCode. Zwraca link i kod QR z podpisem OFFLINE. Wymagalność: [0..1].
KsefQrCode
Klasa zawiera link oraz kod QR umożliwiający pobranie faktury KSeF.
image: string – Kod QR do pobrania faktury
link: string – Link do pobrania faktury
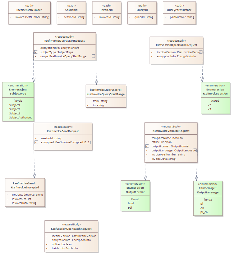
Parametry
Rozdział zawiera zestawienie wszystkich parametrów w podziale na typ:
- path – parametr przekazywany w ścieżce URL
- requestBody – parametr przekazywany w treści żądania

Diagram: Parametry
Path
Parametry wywołania operacji zawarte w ścieżce (path).
SessionId
Klasa reprezentuje identyfikator sesji generowany przez system KSEF sessionId : string – Unikalny identyfikator sesji
InvoiceId
Klasa reprezentuje identyfikator techniczny faktury, który jest zwracany jako atrybut id klasy KsefInvoiceSendResponse, a następnie może zostać wykorzystany do sprawdzenia statusu przetwarzania faktury wywołując operację ksefInvoiceStatus. invoiceId : string – Identyfikator faktury (techniczny)
InvoiceKsefNumber
Numer KSeF faktury generowany przez KSeF. invoiceKsefNumber : string – Wygenerowany przez KSeF Identyfikator faktury. Wygenerowanie tego identyfikatora potwierdza zapisanie przesłanej faktury w KSeF.
QueryId
Klasa zawiera identyfikator wyszukiwania, który jest generowany przez KSeF. queryId : string – Identyfikator procesu wyszukiwania
QueryPartNumber
Klasa reprezentuje numer paczki wyszukiwania. partNumber : string – Identyfikator fragmentu (paczki) wyniku wyszukiwania
RequestBody
Paramtery typu requestBody.
KsefInvoiceEncrypted
Obiekt reprezentuje przesyłaną fakturę w formie zaszyfrowanej.encryptedInvoice : string – Atrybut zawierający plik XML faktury w postaci zaszyfrowanej, która jest wysyłana do KSeF. Plik XML faktury jest zaszyfrowany algorytmem AES256 z użyciem wektora inicjalizującego (atrybut initVector klasy KsefSessionOpenOnlineRequest) i klucza symetrycznego wygenerowanego przy tworzeniu sesji. invoiceHash : string – Atrybut zawiera wartość skrótu z funkcji SHA256 z oryginalnej (niezaszyfrowanej) postaci XML faktury, która jest wysyłana do KSeF.invoiceSize : int – Atrybut zawierający wyliczoną wielkość faktury (rozmiar w bajtach oryginalnej, niezaszyfrowanej postaci XML faktury), która jest wysyłana do KSeF.
KsefInvoiceQueryStartRange
Klasa reprezentuje okres dla jakiego mają zostać wyszukane faktury. Daty from oraz to, określają datę PermanentStorage, czyli datę trwałego zapisu faktury w repozytorium systemu KSeF. Dla przyrostowego pobierania faktur konieczne jest użycie daty typu PermanentStorage, które zapewnia wiarygodność danych. Oznacza moment trwałej materializacji rekordu, jest odporna na asynchroniczne opóźnienia procesu przyjmowania danych i pozwala bezpiecznie wyznaczać okna przyrostu.from : string – Data od której będą wyszukiwane faktury. to : string – Data do której będą wyszukiwane faktury.
KsefInvoiceQueryStartRequest
Klasa reprezentuje żądanie pozwalające na zdefiniowanie parametrów wyszukiwania.
range : KsefInvoiceQueryStartRange – Wybór okresu dla jakiego mają zostać wyszukane faktury. Wymagalność: [1].encryptionInfo : EncryptionInfo – Typ został opisany w rozdziale EncryptionInfo. Wymagalność: [1].subjectType : SubjectType – Określenie jakiego typu faktury wyszukujemy. Wymagalność: [1]:
- sprzedażowe (Subject1),
- kosztowe (Subject2),
- podmiotu trzeciego (Subject3),
- podmiotu uprawnionego (SubjectAuthorized)
SubjectType
Enumeracja określa możliwe typy podmiotu Subject1 : – Atrybut oznacza podmiot wystawiający fakturę Subject2 : – Atrybut oznacza podmiot przyjmujący fakturę Subject3 : – Atrybut oznacza podmiot trzeci SubjectAuthorized : – Atrybut oznacza podmiot uprawniony
KsefInvoiceSendRequest
Klasa reprezentuje żądanie wysłania faktury w dwóch trybach: szyfrowania albo braku szyfrowania faktur encrypted : KsefInvoiceEncrypted – Atrybut określa wariant (choice), który służy do przesłania faktury zaszyfrowanej w sesji utworzonej z szyfrowaniem, czyli ustawione parametry: encryptedKey oraz initVector podczas tworzenia sesji (KsefSessionOpenOnlineRequest). Wymagalność: [1]
sessionId : string – Identyfikator sesji uzyskany podczas ustanawiania sesji interaktywnej: ksefSessionOpenOnline. Wymagalność: [1]
KsefSessionOpenOnlineRequest
Klasa reprezentuje żądanie utworzenia sesji interaktywnej.
invoiceVersion : KsefInvoiceVersion – Wskazanie w jakiej wersji schemy będą przesyłane faktury KSeF w ramach ustanowionej sesji. Wymagalność: [1]
encryptionInfo : EncryptionInfo – Typ został opisany w rozdziale EncryptionInfo. Wymagalność: [1]
EncryptionInfo
encryptedKey : string – Jeśli w ramach sesji interaktywnej ma być wykorzystane szyfrowanie przesyłanych danych (faktury), to w atrybucie powinien zostać zawarty symetryczny klucz szyfrujący (AES256) wygenerowany przed otworzeniem nowej sesji i zaszyfrowany kluczem publicznym RSA platformy KSeF pobranym z wykorzystaniem operacji ksefPublicKey. Wymagalność: [1]
initVector : string – Atrybut opisuje tzw. wektor inicjalizacyjny. Dopuszczalny algorytm szyfrowania kluczem symetrycznym AES to AES/CBC/PKCS5Padding (PKCS#7). Dopuszczalny klucz symetryczny to AES o długości 256 bitów wspierany losowym wektorem inicjalizacyjnym długości 16 bajtów. Wymagalność: [1]
KsefInvoiceVisualizeRequest
Klasa umożliwia zdefiniowanie parametrów związanych z wizualizacją faktury ustrukturyzowanej (faktury KSeF) templateName: string – Atrybut definiuje nazwę szablonu jaki ma być wykorzystany do wizualizacji faktury.
offline: boolean – Atrybut określa czy do wizualizacji ma zostać dołączony kod QR. Opcja może mieć zastosowanie dla faktur wystawianych kontrahentom zagranicznym, którzy i tak nie będą mieć dostępu do KSeF, a sposób przekazania (dostarczenia) faktury będzie zależał od podmiotu wystawiającego.
invoiceKsefNumber: string – Atrybut zawiera unikalny numer KSeF faktury nadany przez Krajowy System e-Faktur podczas poprawnego wysłania faktury do KSeF.
invoiceData: string – Atrybut przekazuje plik XML faktury KSeF dla której ma zostać wykonana wizualizacja.
outputFormat: OutputFormat – Atrybut może przyjmować jedną z dwóch możliwych do wprowadzenia wartości zdefiniowanych w enumeracji OutputFormat.
outputLanguage : OutputLanguage – Atrybut może przyjmować jedną z trzech możliwych do wprowadzenia wartości zdefiniowanych w enumeracji OutputLanguage.
Enumeracje
Rozdział zawiera zestawienie wszystkich enumeracji możliwych do użycia w interfejsie.

Diagram: Enumeracje
InvoiceStatus
Enumeracja określająca możliwe statusu przesłanej faktury zwrócone przez KsefInvoiceStatusResponse processing : string – Zwrócony z KSeF status oznacza że wysłana faktura nadal jest przetwarzana. Należy odczekać chwilkę i jeszcze raz sprawdzić status faktury. accepted : string – Zwrócony z KSeF status oznacza że wysłana faktura została poprawnie odebrana i został dla niej nadany unikalny numer KSeF (InvoiceKsefNumber). rejected : string – Zwrócony z KSeF status oznacza że wysłana faktura została odrzucona przez KSeF. W szczegółach komunikatu błędu (Error), należy sprawdzić co było powodem odrzucenia faktury.
Algorithm
Wspierane algorytmy kluczy kryptograficznych przez KSeF RSA : – Obsługiwany algorytm kluczy kryptograficznych
KsefInvoiceVersion
Wersja schemy dla faktur KSeF v2 : – Druga wersja schemy v3 : – Trzecia wersja schemy (obowiązująca).
OutputFormat
Enumeracja definiuje format w jakim ma zostać wygenerowana wizualizacja faktury html : string – Wartość określa, że wizualizacja faktury powinna być zwrócona w formacie HTML. pdf : string – Wartość określa, że wizualizacja faktury powinna być zwrócona w formacie PDF.
OutputLanguage
Enumeracja definiuje język w jakim ma zostać wygenerowana wizualizacja faktury pl : string – Wartość określa, że wizualizacji faktury powinna być w języku polskim. en : string – Wartość określa, że wizualizacji faktury powinna być w języku angielskim. pl_en : string – Wartość określa, że wizualizacji faktury powinna być w języku polskim i angielskim.
SessionStatus
Enumeracja definiuje jakie statusy może mieć sesja interaktywna active : string – Atrybut oznacza aktywną sesjęclosed : string – Atrybut oznacza zakończoną sesję.
SubjectType
Enumeracja określa możliwe typy podmiotu subject1 : – Atrybut oznacza podmiot wystawiający fakturę subject2 : – Atrybut oznacza podmiot przyjmujący fakturę subject3 : – Atrybut oznacza podmiot trzeci subjectAuthorized : – Atrybut oznacza podmiot uprawniony
Odpowiedzi typu content
Rozdział identyfikuje i grupuje klasy związane z poszczególną zawartością, jaka może wystąpić podczas wymiany informacji z KSeF.
Diagram: Odpowiedzi typu content
Content
Nadrzędna klasa opisująca zawartość po której dziedziczą pozostałe klasy description : string – Opis zawartości dla danej klasy format : binary – Format zawartości – zawsze BINARY type : string – Typ zawartości – zawsze STRING
ApplicationZipContent
Klasa reprezentuje archiwum ZIP z fakturami KSeF w postaci XML description : string – Archiwum ZIP z fakturami XML
ApplicationOctetStreamContent
Klasa reprezentuje dane w jednej z dwóch możliwych postaci: a) zaszyfrowaną pojedynczą fakturę KSeF (XML), b) zaszyfrowane archiwum ZIP z wieloma fakturami KSeF (XML) description : string – Zaszyfrowana pojedyncza faktura XML albo zaszyfrowane archiwum ZIP z fakturami XML
TextXmlContent
Klasa reprezentuje Fakturę KSeF lub Urzędowe Potwierdzenie Otrzymania (UPO) w postaci XML description : string – Faktura lub UPO
ApplicationPdfContent
Klasa reprezentuje wygenerowaną wizualizację faktury KSeF w postaci pliku PDF description : string – = Wizualizacja PDF
TextHtmlContent
Klasa reprezentuje wygenerowaną wizualizację faktury KSeF w postaci pliku HTML description : string – = Wizualizacja HTML
Komunikaty błędów
Rozdział zawiera opis klasy odpowiedzialnej za obsługę komunikatów błędów.
Error
Klasa reprezentuje strukturę zwracanych błędów code : string – Unikalny kod błędu description : string – Opis błędudetails : string – Szczegółowy opis błędu. Atrybut wykorzystywany w szczególności podczas generowania pliku XML faktury (ksefInvoiceGenerate) w przypadku kiedy wystąpił błąd niezgodności ze schemą. Zawsze zwracana jest informacja o pierwszym napotkanym błędzie. (Wymagalność: [0..1]). Błędy występujące w obszarze generowania faktur zostały szczegółowo opisane w rozdziale Komunikaty błędów – Faktura.
Autoryzacja i szyfrowanie
Zbiór błędów związany z obszarem autroyzacji i szyfrowania.
Diagram: Komunikaty błędów – autoryzacja i szyfrowanie
AES_IV_LENGTH – Niepoprawna długość wektora inicjującego
code = 1002 description = Wektor inicjujący ma nieprawidłową długość
AES_KEY_LENGTH – Niepoprawna długość klucza symetrycznego, służącego do szyfrowania danych
code = 1003 description = Klucz symetryczny ma nieprawidłową długość
AUTH_CHALLENGE – Błąd pobrania wyzwania autoryzującego
code = 1001 description = Nie udało się pobrać wyzwania autoryzacyjnego z systemu KSeF
B64_DECODE – Błędnie kodowana wartość z wykorzystaniem base64
code = 1005 description = Nieprawidłowe kodowanie base64 wartości
KSEF_PUBLIC_KEY – Błąd pobierania klucza publicznego KSeF
code = 1004 description = Nie udało się pobrać klucza publicznego systemu KSeF
Sesja
Zbiór błędów związany z zarząaniem sesją interaktywną.
Diagram: Komunikaty błędów – sesja
SESSION_ACCESS – Błąd dostępu do sesji
code = 1110 description = Użytkownik nie ma dostępu do podanej sesji
SESSION_CLOSE – Błąd podczas próby zamknięcia sesji interaktywnej
code = 1106 description = Nie udało się zamknąć sesji w systemie KSeF
SESSION_INIT – Błąd inicjacji sesji interaktywnej z systemem KSeF
code = 1102 description = Nie udało się zainicjować nowej sesji w systemie KSeF
SESSION_NO_UPO – Obiekt UPO nie został jeszcze wygenerowany
code = 1111 description = Brak UPO
SESSION_OPEN – Błąd tworzenia nowej sesji interaktywnej z KSeF
code = 1103 description = Nie udało się utworzyć nowej sesji w systemie KSeF
SESSION_REF_NUM – Niepoprawny identyfikator sesji interaktywnej KSeF
code = 1104 description = Brak identyfikatora nowej sesji KSeF
SESSION_SAVE – Błąd aktualizacji sesji
code = 1108 description = Nie udało się zaktualizować danych sesji KSeF
SESSION_STATUS – Błąd pobierania statusu sesji interaktywnej w KSeF
code = 1105 description = Nie udało się pobrać bieżącego statusu sesji z systemu KSeF
SESSION_TOKEN – Błąd przygotowania wyzwania autoryzacyjnego
code = 1101 description = Nie udało się przygotować odpowiedzi na wyzwanie autoryzacyjne dla systemu KSeF
SESSION_UNKNOWN – Błędny identyfikator sesji
code = 1109 description = Nieznany identyfikator sesji KSeF
SESSION_UPO – Błąd pobrania UPO
code = 1107 description = Nie udało się pobrać UPO z systemu KSeF
Faktura
Zbiór błędów związany z generowaniem, wysyłką, pobieraniem oraz wizualizacją faktur.
Diagram: Komunikaty błędów – faktura
INVOICE_FORMAT – Błędny format przesłanej faktury
code = 1203description = Faktura ma nieprawidłowy format
INVOICE_INPUT – Brak wymaganych metadanych opisujących fakturę
code = 1208 description = Brak wymaganych metadanych faktury
INVOICE_SAVE – Wystąpił błąd podczas aktualizacji danych faktury
code = 1206 description = Nie udało się zaktualizować danych faktury
INVOICE_SEND – Wystąpił błąd podczas przesyłania faktury do KSeF
code = 1204 description = Nie udało się wysłać faktury do systemu KSeF
INVOICE_SIZE – Za duży rozmiar faktury
code = 1202 description = Faktura ma niedopuszczalny rozmiar
INVOICE_STATUS – Wystąpił błąd podczas pobierania statusu faktury
code = 1205 description = Nie udało się pobrać bieżącego statusu faktury z systemu KSeF
INVOICE_UNKNOWN – Błędny identyfikator faktury
code = 1207 description = Nieznany identyfikator faktury
INVOICE_VERSION – Błędna wersja schemy faktury
code = 1201 description = Nieprawidłowa wersja formatu faktury
INVOICE_VISUALIZE – Wystąpił błąd podczas generowania wizualizacji faktury
code = 1209 description = Nie udało się wygenerować wizualizacji faktury
Wyszukiwanie
Zbiór błędów związany z wszykiwaniem faktur w KSeF
Diagram: Komunikaty błędów – wyszukiwanie
QUERY_INVOICE_INIT – Wystąpił błąd podczas inicjacji procesu wyszukiwania faktur
code = 1302 description = Nie udało się rozpocząć procesu wyszukiwania faktur
QUERY_INVOICE_PARAMS – Błędne kryteria wyszukiwania
code = 1301 description = Nieprawidłowe lub niekompletne kryteria wyszukiwania faktur
QUERY_INVOICE_RESULT – Wystąpił błąd podczas pobierania wyników wyszukiwania faktur
code = 1304 description = Nie udało się pobrać wyniku wyszukiwania faktur
QUERY_INVOICE_STATUS – Wystąpił błąd podczas sprawdzania statusu wyszukiwania faktur
code = 1303 description = Nie udało się pobrać statusu procesu wyszukiwania faktur
